厦门大学由著名爱国华侨领袖陈嘉庚先生于1921年创办,是中国近代教育史上第一所华侨创办的大学。在建校100周年之际,中共中央总书记、国家主席、中央军委主席习近平向学校发来贺信。贺信指出,厦门大学是一所具有光荣传统的大学。100年来,学校秉持爱国华侨领袖陈嘉庚先生的立校志向,形成了“爱国、革命、自强、科学”的优良校风,打造了鲜明的办学特色,培养了大批优秀人才,为国家富强、人民幸福和中华文化海外传播作出了积极贡献。
学院简介 厦门大学总共有两个学院招收金融专硕:金融系和王亚南经济研究院。这两个学院招生情况存在一定差异。其中,金融系招收全日制金融专硕和非全日制金融专硕(2021年,非全日制硕士研究生只招收在职定向就业人员),而王亚南经济学院只招收全日制金融专硕。 王亚南经济研究院 王亚南经济研究院(简称WISE)成立于2005年,是厦门大学为加强和提升经济学科的优势研究水平,促进经济学教学研究的规范化和国际化而建立的一个与国际紧密接轨的新型学术研究与教育的实体性机构。研究院现有“计量经济学”教育部重点实验室(厦门大学)、“计量经济理论与应用创新引智基地”(高等学校学科创新引智计划,简称“111计划”)、和福建省统计科学重点实验室等多个学术交流平台。
WISE确立了高标准的办学理念及国际化办学思路,以国际化办学为主线,组建了一支初具规模、具有一定竞争力的国际化师资团队,培养了一批立足中国、面向国际的覆盖本、硕、博各学科层次的经济、金融、统计学专业人才,毕业生良好的数理分析能力和英语水平,在求学和就业市场上显示出很强的竞争力。
金融系 厦门大学金融学科有着悠久的历史,其前身是1921年商学部下设的银行科。1928年银行系正式设立。迄今,厦门大学金融学科已经走过了近98年辉煌的历程,本学科点是中国东南沿海和经济特区唯一的国家重点金融学科。并于2010年获得全国首批金融硕士等专业学位授予权。
多年的发展过程中,金融系始终坚持的建设目标是:建成国际先进、国内一流、并具有东南沿海和台港澳及东南亚区域特色和优势的金融高级人才培养基地和金融研究中心。师资力量雄厚,成果丰硕,每年都出版系列专著、教材,并在国内外重要刊物发表大量的学术论文,其中以张亦春教授牵头的两项教学科研成果曾荣获国家级一等奖。金融系拥有先进的教学科研手段,具备优良的教学科研条件。同时,金融系在中国建设银行厦门分行、中英人寿保险公司、厦门国贸期货经纪公司、齐鲁证券有限公司等十几家金融机构建立实习基地,有力地提升了学生的实践水平。
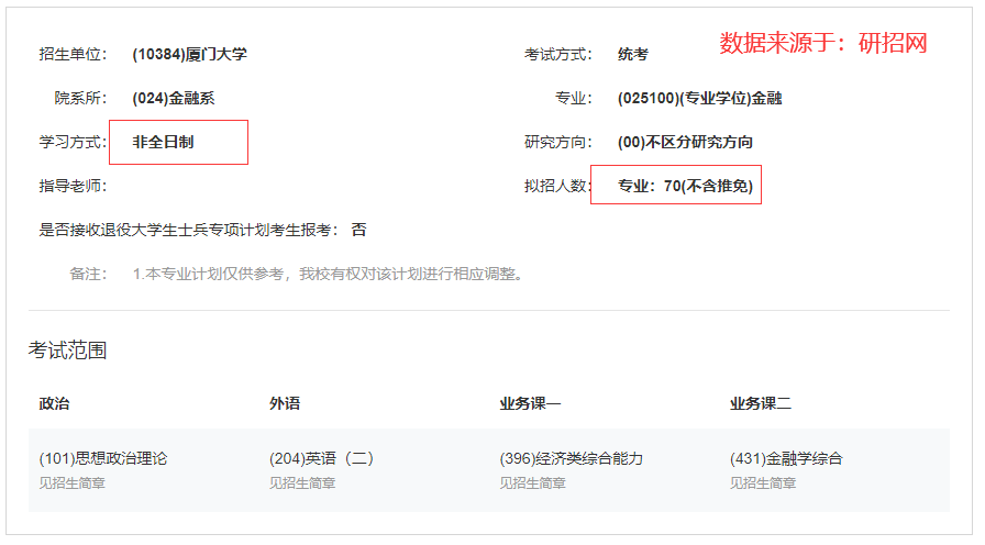
2024招生计划 


学费学制 2024年硕士研究生学费标准


初试备考 初试科目 金融系

101思想政治理论
204英语(二)
396经济类综合能力
431金融学综合
王亚南经济研究院

101思想政治理论
201英语(一)
303数学(三)
431金融学综合
注:厦门大学金融系与王亚楠经济学院431金融学综合是一套卷子,公共课有所不同,金融系考英语二,英语难度较低,王亚南考英语一,英语难度较高,同时,金融系业务一考396经济类联考综合能力,王亚南经济学院考数学三,考生可根据自己的实际情况衡量选择。
推荐参考书目
厦门大学金融专硕并没有指定参考书目,推荐大家参照以下书复习备考(仅供参考):
张亦春《金融学》,第二版,高等教育出版社
黄达《金融学》,第五版
博迪《金融学》,第二版,中国人民大学出版社
罗斯《公司理财》,第11版,机械工业出版社
博迪《投资学》,第10版,机械工业出版社
张亦春《金融市场学》,第五版,高等教育出版
姜波克《国际金融》,第五版,复旦大学出版社
奚君羊《国际金融学》,第二版,上海财经大学出版社
考试题型及特点

厦门大学的金融专硕的题型固定为名词解释、简答题、计算题和论述题,可以是2019和2020的出题结构相同,而2022和2023年出题结构基本一致,只是近几年厦门大学431专业课分值分配有较小变动。

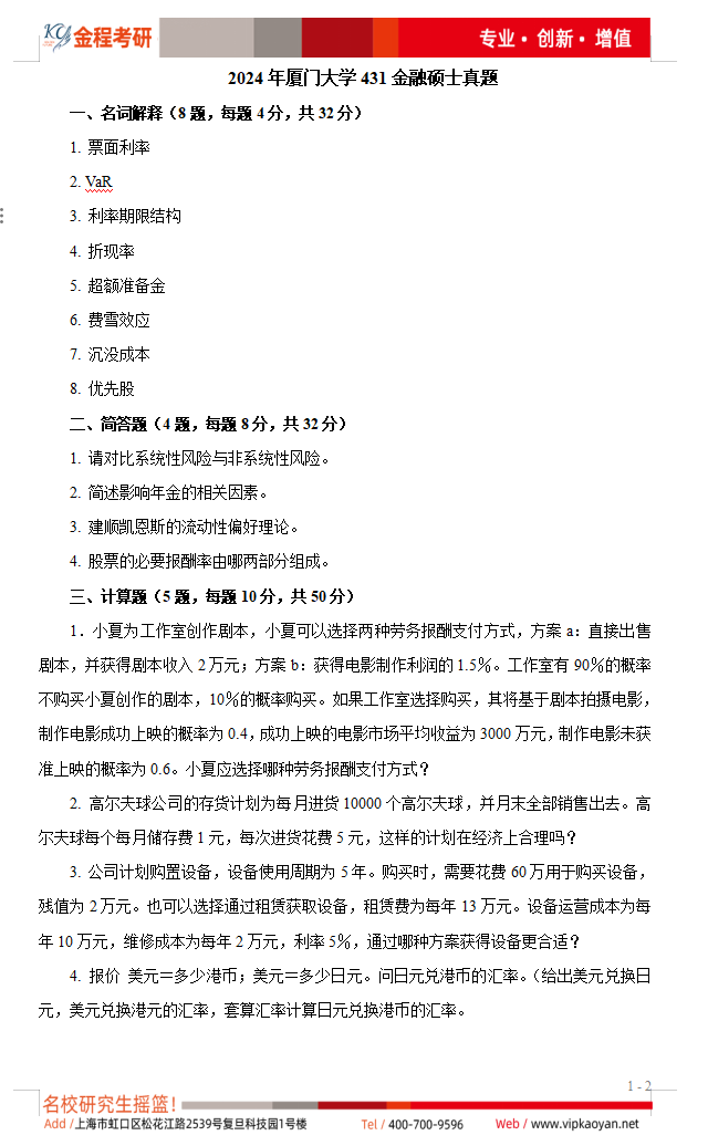
完整版厦大431考研真题解析


从考试题型可以看出:
基础占多,部分基础类知识点在展开准确描述方面具有一定难度,极个别较偏的知识点对考生充分掌握各本参考资料的综合性要求更高。
历年招生情况

2024年复试录取情况分析 
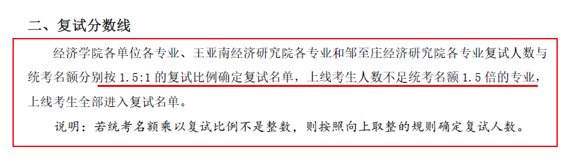
01 金融系: 2024年厦门大学金融系金融专硕上线41人(不包含少民骨干计划),复试院线(即进入复试最低分)为400分,与校线和去年线360分,暴涨40分!最终拟录取26人+1名少干,拟录取最高分448分,最低分400分;
2024年统招计划人数 

2024复试录取名单
复试名单:


拟录取名单:

王亚南经济研究院:
2024年厦门大学王亚南经济研究院金融专硕上线29人(不包含少民骨干计划),复试院线(即进入复试最低分)为372分,与校线和去年线360分,暴涨12分!拟录取19人+1少干,拟录取最高分435分,最低分385分。
2024年统招人数 
2024年复试录取名单 复试名单:

拟录取名单:

复试备考
厦门大学由著名爱国华侨领袖陈嘉庚先生于1921年创办,是中国近代教育史上第一所华侨创办的大学。在建校100周年之际,中共中央总书记、国家主席、中央军委主席习近平向学校发来贺信。贺信指出,厦门大学是一所具有光荣传统的大学。100年来,学校秉持爱国华侨领袖陈嘉庚先生的立校志向,形成了“爱国、革命、自强、科学”的优良校风,打造了鲜明的办学特色,培养了大批优秀人才,为国家富强、人民幸福和中华文化海外传播作出了积极贡献。
王亚南经济研究院(简称WISE)成立于2005年,是厦门大学为加强和提升经济学科的优势研究水平,促进经济学教学研究的规范化和国际化而建立的一个与国际紧密接轨的新型学术研究与教育的实体性机构。研究院现有“计量经济学”教育部重点实验室(厦门大学)、“计量经济理论与应用创新引智基地”(高等学校学科创新引智计划,简称“111计划”)、和福建省统计科学重点实验室等多个学术交流平台。
WISE确立了高标准的办学理念及国际化办学思路,以国际化办学为主线,组建了一支初具规模、具有一定竞争力的国际化师资团队,培养了一批立足中国、面向国际的覆盖本、硕、博各学科层次的经济、金融、统计学专业人才,毕业生良好的数理分析能力和英语水平,在求学和就业市场上显示出很强的竞争力。
厦门大学金融学科有着悠久的历史,其前身是1921年商学部下设的银行科。1928年银行系正式设立。迄今,厦门大学金融学科已经走过了近98年辉煌的历程,本学科点是中国东南沿海和经济特区唯一的国家重点金融学科。并于2010年获得全国首批金融硕士等专业学位授予权。
多年的发展过程中,金融系始终坚持的建设目标是:建成国际先进、国内一流、并具有东南沿海和台港澳及东南亚区域特色和优势的金融高级人才培养基地和金融研究中心。师资力量雄厚,成果丰硕,每年都出版系列专著、教材,并在国内外重要刊物发表大量的学术论文,其中以张亦春教授牵头的两项教学科研成果曾荣获国家级一等奖。金融系拥有先进的教学科研手段,具备优良的教学科研条件。同时,金融系在中国建设银行厦门分行、中英人寿保险公司、厦门国贸期货经纪公司、齐鲁证券有限公司等十几家金融机构建立实习基地,有力地提升了学生的实践水平。
2024年硕士研究生学费标准
金融系
101思想政治理论
204英语(二)
396经济类综合能力
431金融学综合
王亚南经济研究院
101思想政治理论
201英语(一)
303数学(三)
431金融学综合
注:厦门大学金融系与王亚楠经济学院431金融学综合是一套卷子,公共课有所不同,金融系考英语二,英语难度较低,王亚南考英语一,英语难度较高,同时,金融系业务一考396经济类联考综合能力,王亚南经济学院考数学三,考生可根据自己的实际情况衡量选择。
推荐参考书目
厦门大学金融专硕并没有指定参考书目,推荐大家参照以下书复习备考(仅供参考):
张亦春《金融学》,第二版,高等教育出版社
黄达《金融学》,第五版
博迪《金融学》,第二版,中国人民大学出版社
罗斯《公司理财》,第11版,机械工业出版社
博迪《投资学》,第10版,机械工业出版社
张亦春《金融市场学》,第五版,高等教育出版
姜波克《国际金融》,第五版,复旦大学出版社
奚君羊《国际金融学》,第二版,上海财经大学出版社
考试题型及特点
厦门大学的金融专硕的题型固定为名词解释、简答题、计算题和论述题,可以是2019和2020的出题结构相同,而2022和2023年出题结构基本一致,只是近几年厦门大学431专业课分值分配有较小变动。
完整版厦大431考研真题解析
从考试题型可以看出:
基础占多,部分基础类知识点在展开准确描述方面具有一定难度,极个别较偏的知识点对考生充分掌握各本参考资料的综合性要求更高。
历年招生情况
2024年厦门大学金融系金融专硕上线41人(不包含少民骨干计划),复试院线(即进入复试最低分)为400分,与校线和去年线360分,暴涨40分!最终拟录取26人+1名少干,拟录取最高分448分,最低分400分;
2024复试录取名单
复试名单:
拟录取名单:
王亚南经济研究院:
2024年厦门大学王亚南经济研究院金融专硕上线29人(不包含少民骨干计划),复试院线(即进入复试最低分)为372分,与校线和去年线360分,暴涨12分!拟录取19人+1少干,拟录取最高分435分,最低分385分。
复试名单:
拟录取名单:
复试形式:
现场复试
复试时间:
2024年3月28日-29日
复试内容:
笔试+面试
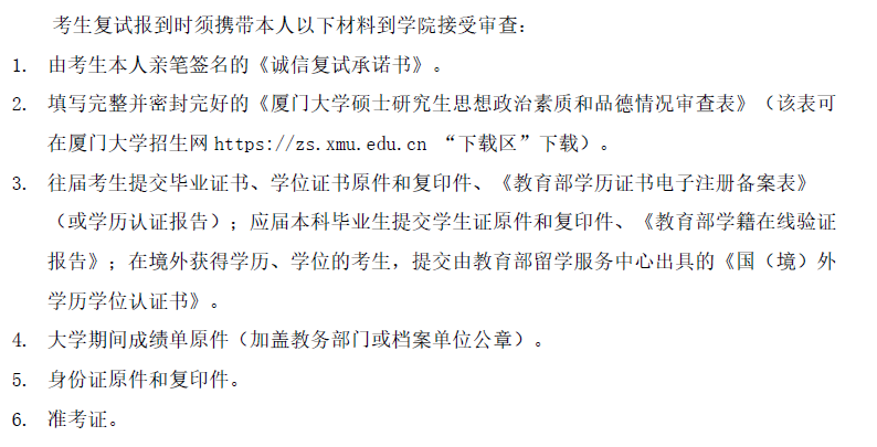
复试提交材料:
复试录取: